欢迎您来到开云(中国)招标集团
专家登录
|
代理机构登录
|
供应商登录
010-63392899 / 010-63509799
网站首页
开云(中国)概况
董事长致辞
集团简介
组织架构
公司资质
公司荣誉
发展历程
合作客户
开云(中国)动态
公司新闻
行业资讯
党建风采
招标信息
主要业务
政策法规
法律
财政部规章
政策解读
国务院文件
联系我们
新闻中心
行业资讯
党建风采
当前位置:
首页
开云(中国)动态
新闻中心
新闻中心
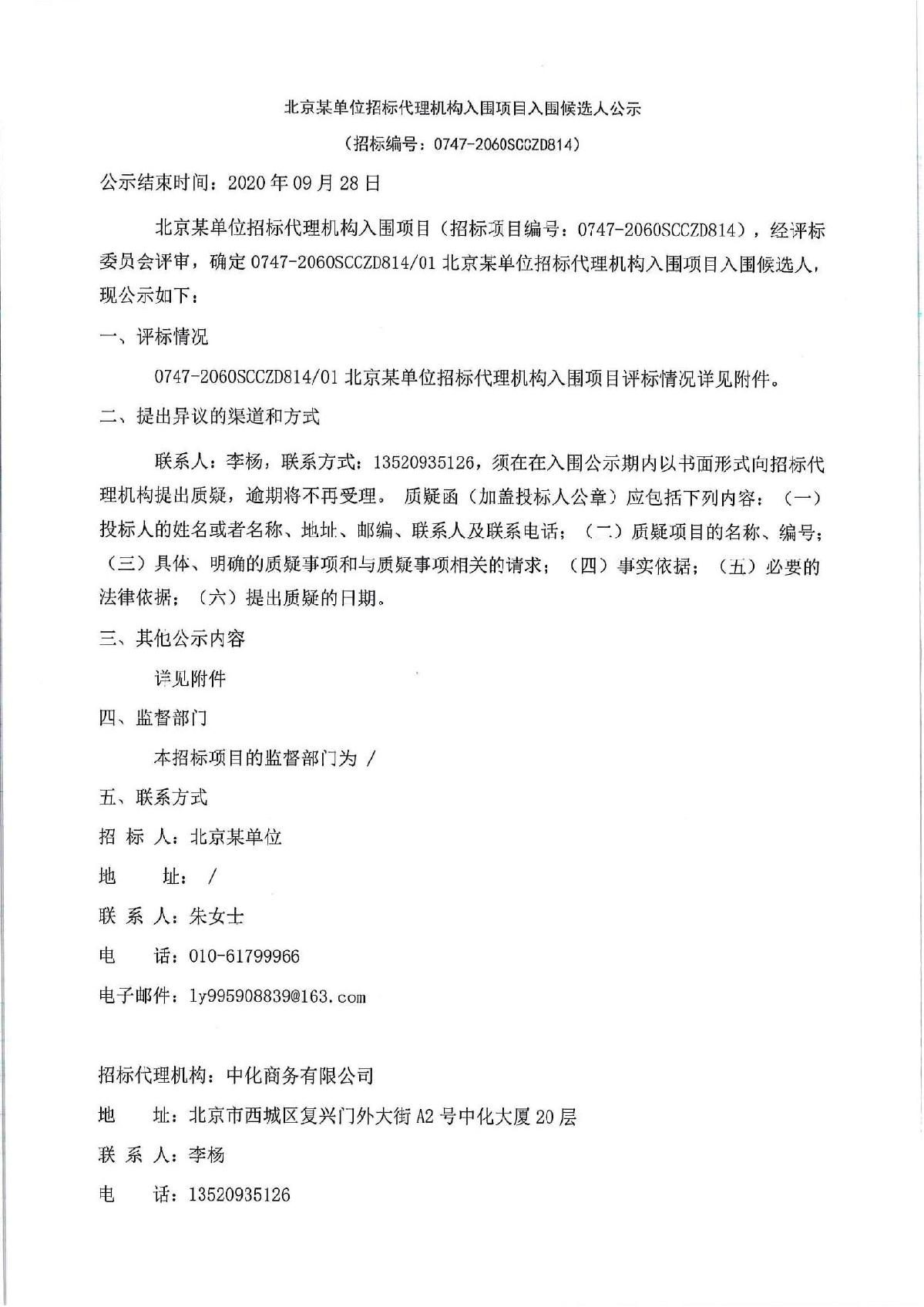
北京开云(中国)招标代理有限公司成功入围北京某单单位候选人
发布日期:2020-09-25 来源:开云官方端网页版登录入口
开云网页版页面
|
开云网页版界面·开云(中国)
|
星空平台
|
米兰平台
|
米兰平台
|
奇异果体育「中国」官方网站
|
开云网页版·官方版在线
|
OD网
|
MK国际
|